This page covers the Operations, Functions, Inputs and Tools on the main PDT menu, shown below:
Section 1, Setup & Principles.
We will take this in three sections, as the menu is split into three boxes. The top box is concerned with the main Functions and setup operations.
The first thing to set is the Working Plane, set by the Plane selector, this has four options:
Front(X-Z) – works in Global X-Z plane, so if you select this option it does not matter what the orientation of the view is. This is more for the Direction button, since the horizontal axis is the Global X axis and the vertical axis is the Global Z axis.
Top(X-Y) – works in Global X-Y plane, same applies as for Front, only the axes change to X & Y.
Right(Y-Z) – works in Global Y-Z plane, same applies as for Front, only the axes change to Y & Z.
View – X axis then becomes the Local horizontal axis for the view as rotated and Y becomes the Local vertical axis for the view as rotated and Z becomes the Local depth axis for the view as rotated. So in these circumstances a Delta input of X = 1, Y = 3 and Z = -1 has no relation to the Global axes, only to the View Axes, the same as setting Orientation to View:
This applies also to a Direction command, the distance is assumed to be in line with the view plane no matter how it is rotated and angles are relative to View Horizontal. More specifically on this later as we deal with the options.
The selector next to this has two options; Current and Selected. these options apply only to Cursor, or Pivot Point operations. If you were to move the cursor using a Delta, or Distance command it will move as follow:
Current – the Cursor, or Pivot Point will move relative to their Current Location, so repeatedly commanding Delta with the X set to 1 will move the cursor 1 unit along the X direction each time you run the command.
Selected – the Cursor, or Pivot Point will move relative to the Active Vertex, or Selected Object origin and repeatedly running the command will not move it any more. This option has no effect on the other Operations, like Extrude Geometry, New Vertex, etc.
Here the Cursor has been placed exactly 22.5mm at -5 degrees away from the selected vertex in the front view.
Next we get to the Operations selector. This determines what you are going to effect and has these choices:
Cursor, Pivot, Move, New Vertex, Extrude Vertices, Split Edges, Duplicate Geometry, Extrude Geometry. Most of these should be self explanatory, so if I set Cursor and set values in the X, Y and Z boxes of 2, 6, 9 respectively, then Click the Absolute command, the Cursor will be moved to Global XYZ of 2,6,9.
Extrude Vertices only extrudes the selected vertices, not the faces, so this happens:
Rather than this, if you select Extrude Geometry:
The Split Edges Operator can be used with many commands, as shown in this example below:
Before.
After, Selected Edges split and the split line moves – 0.5 in X, -0.1 in Z.
Note!
All of the buttons in this section of the menu use variables from the Coordinates/Delta Offsets & Other Variables box in the menu, they do not use any values typed into the Command Line input, this is an entirely separate system of driving PDT through commands, like ca1,2,4 – this places the cursor at Absolute 1,2,4. I will deal with this in a separate section.
Note!
Below is a table of valid options in PDT you will see which are valid in Object and Edit Modes, no other modes are supported at the moment:
Using a combination outside of these restrictions results in an Error message.
Section 2 – The Top Box Commands:
There are seven command buttons here, each will perform its function on the item as selected in the Operations selector, provided that is a reasonable and sensible thing to do, if not, like Duplicate Geometry – Absolute you will get a warning message. (If you duplicate to absolute, all the vertices end up at the same location… , that’s just silly)
We will take the commands in order:
Absolute – this will, for example, move the Cursor to an absolute set of coordinates as set out in the Variables box. If X Y & Z are set to 0, 4 & 5.3 respectively, the cursor will be moved to Global 0,4,5.3.
Delta – this will, for example, Extrude Geometry by a delta (incremental) value by the coordinates set out in the Variables box, so much in global X Y and Z from current location.
Direction – here it is important to know what Plane is set to as it works in axes relative to the View Plane Local Axes (X is horizontal, Y is vertical, Z is depth in View Plane). This command will, for example, add a New Vertex a distance of 2.2 units at 56 degrees to horizontal using Distance and Angle variables as set out in the Variables box. This command is also affected by the Flip Angle checkbox, checking this will cause the angle in the Variables box to be flipped by 180 degrees (45 becomes -135 for example).
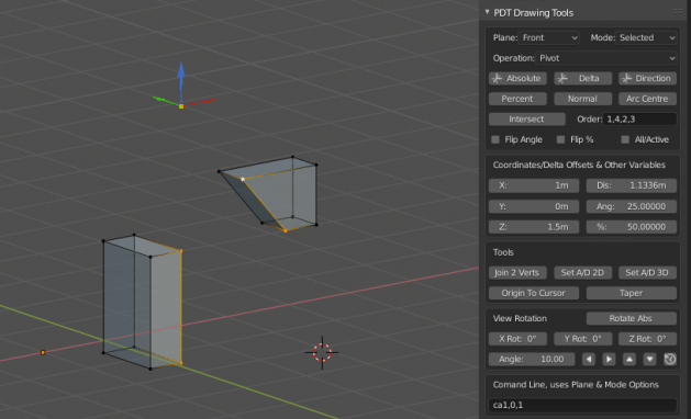
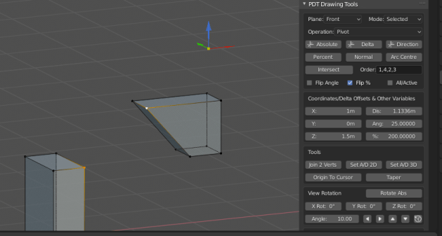
Percent – this will, for example place the Pivot Point 34% of the way between two selected vertices. these vertices MUST be selected with the cursor as that is the only way we know the selection history and can determine the order they were selected. This uses the Percent variable as set in the Variables box and also the Flip Percent checkbox, this causing the percentage to be calculated from one vertex, or the other. Values greater than 100 will cause the result to be outside the two selected vertices, negative values will flip the direction.
Here the Pivot Point has been placed at 200% and Flipped.
Normal – this will for example Extrude Vertices, using the selected three, to the point were the Active vertex is normal (perpendicular) to the line drawn between the other two, you must select only three vertices with your mouse, see Percent for why.
Cursor has been placed where the active vertex is Normal to an imaginary line drawn between the other two.
Arc Centre – this will for example add a new vertex at the centre point of an arc drawn through the three selected points, provided they do not form a straight line. Select vertices using any Blender selection tools, the order is not important.
Here is an example using the Command Line and Arc Centre:
Select the original 3 Vertices and type ei0,0.5,0 (or leave out the zeros) to produce this (Extrudes the Geometry 0.5 in Y).
Operation is Extrude Vertices, command is Arc Centre, vertices are extruded to the centre of the arc on which the three vertices lie.
Intersect – this will, for example, place the Cursor at the Intersection, in the plane as set by Plane selector. If the selected vertices are not planar, the depth of the intersection point is set to the depth of the Active vertex. Selection order is important, select two vertices depicting one line first, then select two depicting the other converging line. If working in Object Mode, select four objects by the same system, but it is important here to set the order of the objects with the Order input. The objects are stored in Alphabetical order by PDT, so the first two numbers are the objects representing the first line. A warning is returned if the two lines as selected do not intersect in the plane used. Select vertices with mouse only, see Percent for why.
Here the Pivot Point has been located at the intersection of the two edges highlighted as seen in the Front View:
Example: Four Objects name Bolt-1, Bolt-2, Bolt-3, Bolt-4. If I want the intersection between a line drawn through the origins of Bolt-2 and Bolt-4 and a line drawn through the origins of Bolt-1 and Bolt-3 – my Order will be 2,4,1,3 (4,2,3,1 has exactly the same effect, as would 1,3,4,2).
When using Intersect in Object Mode with the Move Operation, the Active Object is the one to get moved.
Note! The Order input has no effect in Edit Mode.
The All/Active Checkbox determines whether all the selected vertices, when working with Percent, Normal, Arc Centre & Intersect would be moved, or extruded, etc. or just the Active vertex, two images to show this below, command was Normal:
All/Active not checked, only Active vertex is extruded.
All/Active checked, all three vertices are extruded.
Note! These commands will work in Object mode, if that is sensible, but you must select the correct number of objects as vertices for the command, so for Normal select three objects, the Active object plays the part of the Active vertex in Edit mode.
It is not sensible to Extrude Geometry to a single point, so this option is not available where this might apply, like Absolute, Normal, Arc Centre & Intersect. However, you may use Extrude Vertices and then make any faces you might require from the edges.
Section 3 – The Tools
Join 2 Verts will join 2 unconnected vertices into an Edge. If the Edges used are part of a Face you should not use this, use Blender’s Join tool (J) instead. Where this tool is useful is when you want to join 2 vertices together to make a closed loop, but do not want this to be a face.
Example of Joining 2 Vertices, Before on Left, After on Right:
Origin To Cursor will set the object’s Origin to the current location of the cursor, it will not move the vertices relative to World Space, or move the Object.
Set Angle 2D will set an number of the variables from the Coordinates, etc. box above and requires two vertices to be selected, using the mouse, because the Active Vertex is considered the centre of measure:
This has set the X ,Y & Z offsets in to X Y & Z inputs between the two vertices, the angle of the line from Active Vertex to the other, in Ang input and the distance they are apart, in the Dis input, as measured in the view orientation.
Set Angle 3D does the same as Set Angle 2D, other than it requires 3 points and works in Global Space, again the active Vertex is the centre of the measure:
Taper is very similar to Blender’s Shear Command, other than it works in Angles, not Offsets. it uses the Selector to its left to set the Rotation Axis and Movement Axis. In this example below, I have used RotY-MovX; rotate about the Y axis, move along X axis:
Before.
After.
The Active Vertex is used to demote the centre of rotation, so if you select by box, etc. you will need to also select the Active Vertex, the centre of rotation, using your mouse.
Note! this command only works along Global Axes, but you can of course setup your geometry along one, taper it then rotate it where you want it. This may change in the future as the system develops. You may have also noticed that the interface changed slightly from other images here, this is due to me leaving off the Selector until I wrote this page and realised what I had done…. I blame it on my age. 🙂
Section 4 – View Commands:
This section is headed View Rotation and consisted of a number of options:
Rotate Abs – this will rotate the view with the view’s X, Y & Z axes rotated by the amounts set in the three axes boxes underneath. These are absolute values, so continuously clicking the command without altering the values has no effect.
The next row shows an input labelled Angle and five buttons, these options are incremental, so repeated activations of the command cause incremental changes in view rotation. These are in order from left to right:
Rotate Left – this will “orbit” the view to the left about its vertical axis by the amount set in the Angle input.
Rotate Right – this will “orbit” the view to the right about its vertical axis by the amount set in the Angle input.
Rotate Up – this will “orbit” the view up about its horizontal axis by the amount set in the Angle input.
Rotate Down – this will “orbit” the view down about its horizontal axis by the amount set in the Angle input.
Roll View – this will “orbit” the view about its normal axis to your screen by the amount set in the Angle input.
Note! To set a true Isometric View, set Front View using Blender’s routines (key Numpad 1), rotate left by 45 degrees then rotate Up by 35.2644 degrees, ensuring you have Blender’s View Perspective setting off.
Isometric View, axes lie at 30 degrees to horizontal on your screen.
There is a nice Add-on in Blender called Stored Views, that allows you to store and recall view orientations by name:
If you have any issues, or suggestions for improvement, with this Add-on, please contact me using the Contact page.
Much more to do here… Please be patient!























